产品中心
|
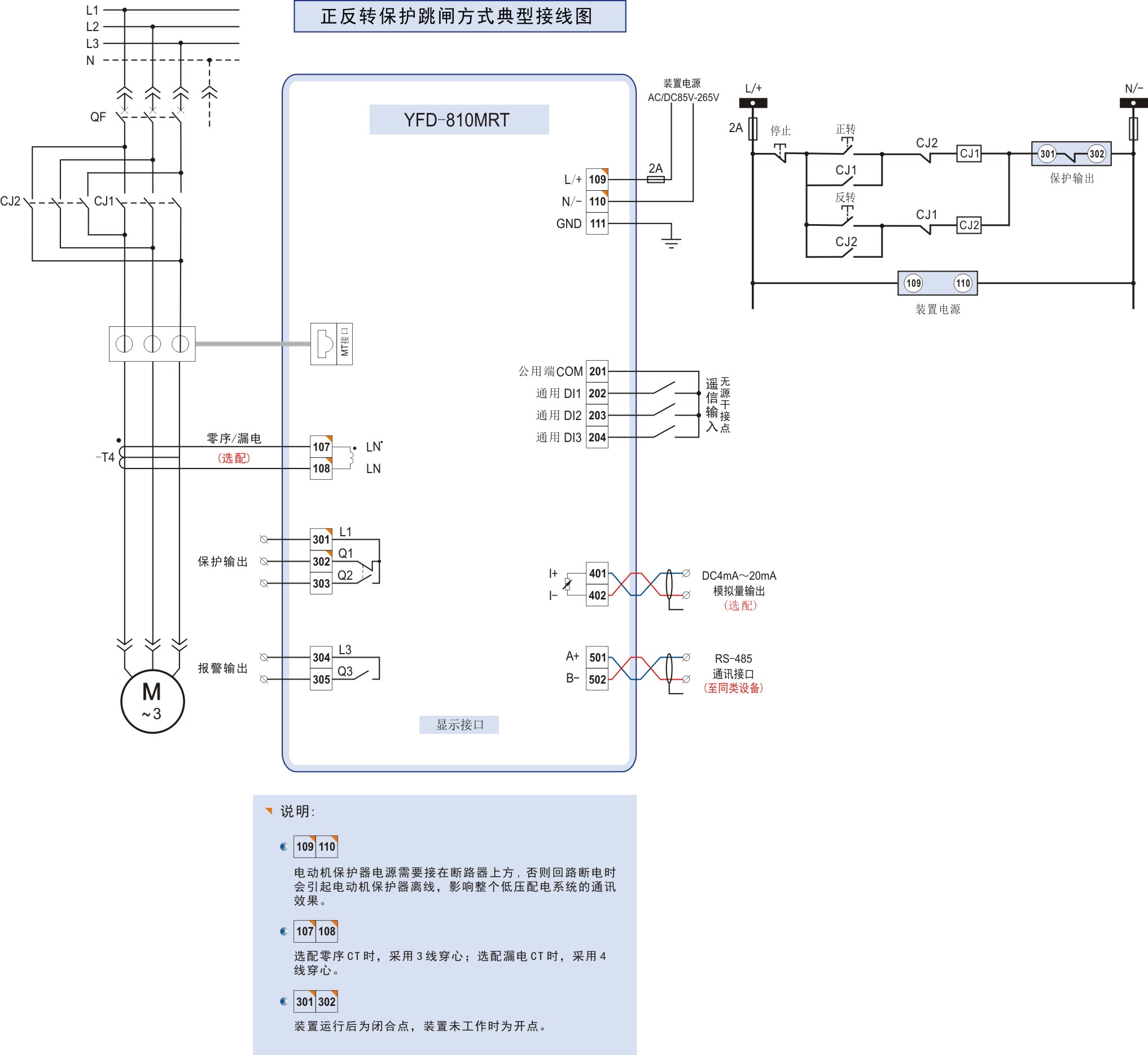
YFD-810MRT数字式电动机保护器
数字式电动机保护器
★ 具有短路、堵转、反时限过负荷、接地、缺相/不平衡、TE时间等多种保护功能
★ 监测电动机的三相电流、零序电流和三相电流不平衡度,实现对电动机的保护
★ 继电器保护输出为保护跳闸方式,完全取代常规热继电器,通过中间继电器常闭点接入二次操作回路
★ 宽范围交直流通用电源:AC/DC85~265V
★ 具有RS-485通讯接口(光隔),Modbus RTU通讯规约
★ 3路开关量光隔输入,可实现外部状态量采集功能,
★ 3路继电器保护控制输出,用于保护跳闸和故障报警输出功能等;
★ 三相电流测量值和保护事件的记录,通过通讯接口实时读取,保护参数可由显示单元及通讯软件设定;
☆ 扩展显示单元:实时显示测量电量,现场设定保护参数
数字液晶显示单元/三按键中文液晶显示单元
☆ 1路可编程DC 4~20mA模拟量输出
☆ 外接零序/漏电电流互感器输入,测量零序/漏电电流
☆ 电流输入两种方式,用户可根据需要灵活选择
1、专用小型CT输入(MT选配):
15A以下(MT25)、15A-60A(MT100)、
30A-110A(MT150)、60A-150A(MT250)
2、150A以上采用标准CT(1A/ 5A)



