|
体化数字式电动机保护器
体化数字式电动机保护器/ YFD-810MRK
★ 具有短路、堵转、反时限过负荷、接地、缺相/不平衡、TE时间等多种保护功能
★ 监测电动机的三相电流、零序电流和三相电流不平衡度,实现对电动机的保护
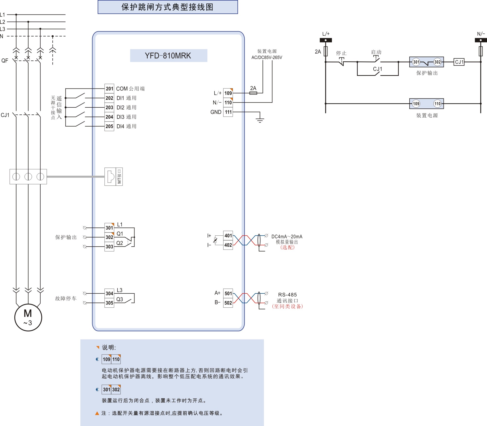
★ 继电器保护输出为保护跳闸方式,完全取代常规热继电器,通过中间继电器常闭点接入二次操作回路
★ 宽范围交直流通用电源:AC/DC85~265V
★ 具有RS-485通讯接口(光隔),Modbus RTU通讯规约
★ 4路开关量光隔输入,可实现外部状态量采集功能,
★ 3路继电器保护控制输出,用于保护跳闸和故障报警输出功能等;
★ 显示单元:液晶显示实时读取三相电流测量值和保护事件的记录,保护参数可由显示单元及通讯软件设定;
☆ 1路可编程DC 4~20mA模拟量输出
☆ 电流输入两种方式,用户可根据需要灵活选择
1、专用小型CT输入(MT选配):
15A以下(MT25)、15A-60A(MT100)
30A-110A(MT150)、60A-150A(MT250)
2、150A以上采用标准CT与MT5配合使用
电动机保护器技术指标:
电气特性 | |||
输入电压特性 | 额定电压 | AC 400V、660V | |
过载能力 | 2倍额定值(连续) 2500V/1秒(不连续) | ||
输入负荷 | 最大为0.1VA | ||
测量输入范围 | AC 10~690V | ||
输入电流特性 | 额定电流 | AC 1A、5A | |
过载能力 | 10倍额定值(连续) 100A/1秒(不连续) | ||
输入负荷 | MT5、MT25、MT100、MT150、MT250 | ||
测量输入范围 | AC 0.03A~6A | ||
输入频率特性 | 输入范围 | 45~75HZ | |
额定频率 | 50/60HZ | ||
电源 | 交流、直流 | AC/DC 85V~265V | |
功耗 | <3W | ||
输出 | 继电器输出 | 5A/250V AC 5A/30V DC 最大开关电压值125VDC、380VAC | |
模拟量 | DC4~20mA 可编程(出厂默认为B相电流) | ||
外壳材料添加ABS阻燃材料,提供原材料证明 | |||
环境条件 | |||
运行温度 | -20℃~+65℃ | 污染等级 | 2级 |
存储温度 | -40℃~+85℃ | 海拔 | ≤4000米 |
运行相对湿度 | ≤90%RH | 抗震 | 10g/5ms |
其它 | 无腐蚀气体场所 | ||
EMC抗干扰 | GB17626.2 8Kv;GB17626.3 10V/m GB17626.4 2Kv;GB17626.5 2KV | ||
电磁兼容性 | |||
工频耐压 | 2.5kV(试验电压为交流有效值) | ||
绝缘电阻 | ≥500兆欧 | ||
MTBF | ≥100000h | ||
静电放电抗干扰度 | Ⅲ 级 | ||
快速瞬变脉冲群抗扰度 | Ⅲ 级 | ||
浪涌抗扰度 | Ⅲ 级 | ||
辐射(射频)电磁场抗扰度 | Ⅲ 级 | ||
产品测量精度 | |||
电流、电压 | 0.5级 | ||
其它 | 1.0级 | ||




